Project Plan

task icon

Task

Design mobile application, web platform and admin panel

Team icon

Team

PM, Business Analyst, UX Researcher, 2 UI/UX Designer, Mobile App Developer, Front-end Developer, Back-end Developer, QA, DevOps

Duration icon

Duration

9 month

Scope icon

Scope

40 web screens + 60 app screens

Overview

Limeup is glad to showcase CourseHub — a premium mobile application that enhances educational online courses to a whole new level. As much as possible we have gone out of our way to make the learner the center of our design. CourseHub has it all: a vast library of courses and classes, safe monetization choices, easy registration and user profiles. Learners may conveniently navigate video lessons, perform activities and reply to forums and chats to remain relevant. Success tracking, calendar alerts and a collection of tools enable people to glimpse a couple of steps in advance while learning remains enjoyable and productive for other applications across many disciplines.

Results

We initially set out to create the most advanced educational system to transform the traditional online learning process. By ascertaining the primary demands of the target audience with the use of a market and competitive study, this dynamic application was brought to life, infused with Limeup’s expertise to receive competition rate by 63% with gamification and live support functions.

CourseHub is more than an educational tool but a learning platform that equips the users with the resources they need to advance their learning process. One of the core results is 99.98% uptime across global learning environments achieved. Limeup’s touch is evident in every corner of the CourseHub which now can support over 25K of learners with real time performance monitoring.

Main
Onboarding
Courses
Communication
Statistics
Subscription
Main
Onboarding
Courses
Communication
Statistics
Subscription
Main
Main
Onboarding
Onboarding
Courses
Courses
Communication
Communication
Statistics
Statistics
Subscription
Subscription

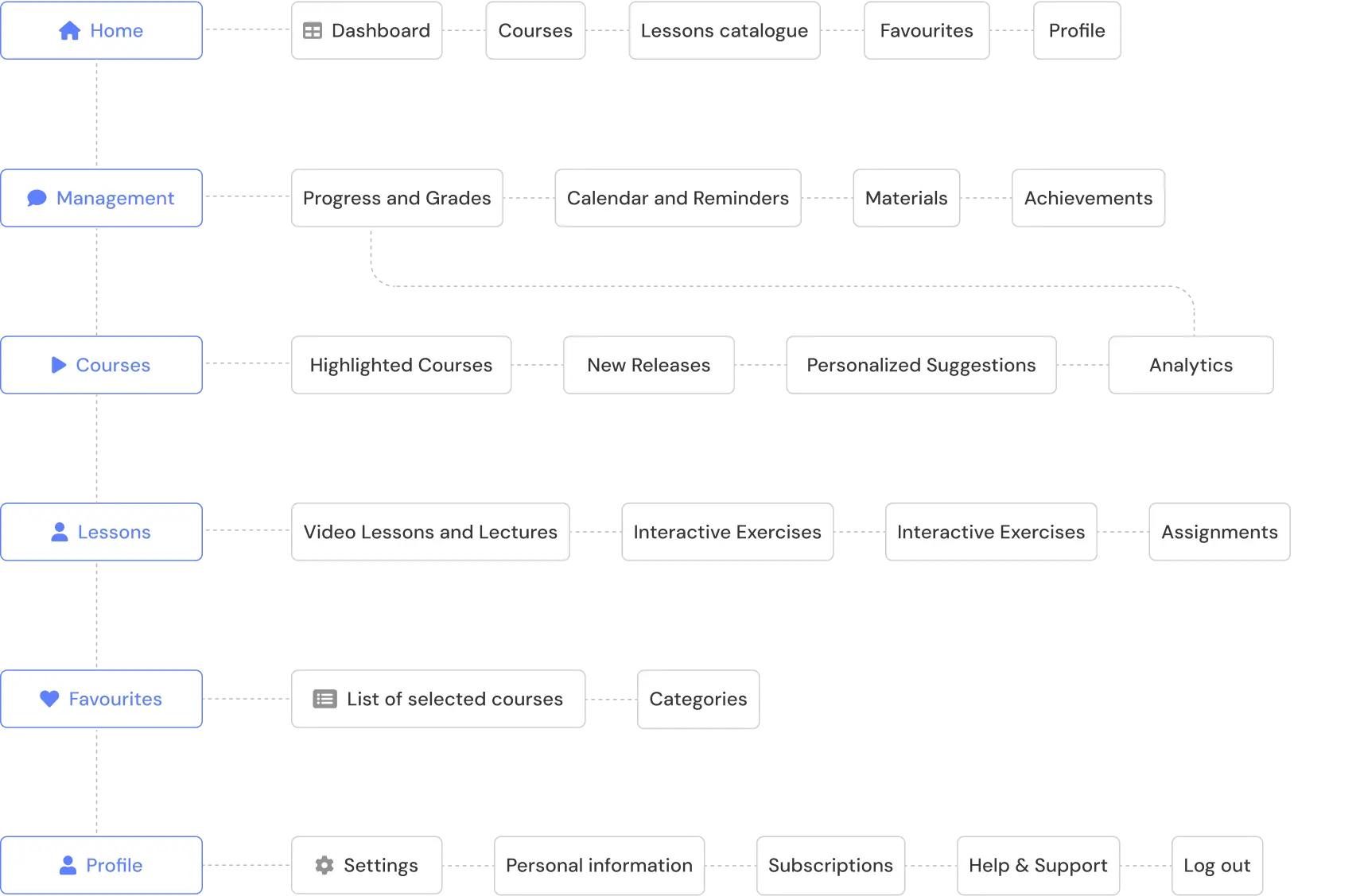
Information Architecture

CourseHub course administration architecture has been carefully planned to provide a simple and effective user experience. With thoughtful feature integration, educators are able to effortlessly oversee student progress, pricing, and courses. The framework makes sure that everything functions as a whole, giving users a streamlined and intuitive interface that improves the teaching and learning process.

Our client needed a platform that can handle thousands of users in real time, with access to offline courses, gamification, custom elements, progress bars, and other functions. We also applied a content management system with third-parties to manage gigabytes of text, pictures, media, etc.

Information Architecture CourseHub

Information Architecture

Information Architecture CourseHub
Technologies We Used
Our customer needed a solution that will help learners improve their experience, so we wanted to develop a mobile app and a platform with adaptive learning ability, real-time interactions, cross-platform access, and secure payments for monetization. We implemented:
Front-end
React.js
React.js
Backend & Realtime
NestJS
NestJS
WebSockets
WebSockets
WebRTC
WebRTC
GraphQL
GraphQL
Data
PostgreSQL
PostgreSQL
Redis
Redis
Infrastructure
AWS
AWS
Docker
Docker
Integrations
Firebase Auth
Firebase Auth
Stripe API
Stripe API
SCORM
SCORM

Security

We needed to ensure the safety of user management, authentication, personal data, and other moments, so our developers introduced:
OAuth2-based authentication with Firebase Auth and JWT session management.
AES-256 encryption of student records and learning progress data.
Secure content delivery with signed URLs and S3 storage policies.
Role-based access control for instructors, students, and admins.
Anti-cheating mechanisms for quizzes, exams, and attendance.

Discuss your idea with our experts to define the perfect solution for your needs.

Platon Tsybulskiy

CTO

Get in touch
Platon Tsybulskii
Platon Tsybulskii
Get in touch

User persona

User persona of CourseHub
User persona of CourseHub 1
Digital Marketing Strategist

Age:28

Status:Single

Location:New York, NY

Proactive
Organized
Empathetic
Ambitious

Biography

User persona of CourseHub 2 thrives in the fast-paced environment of the advertising world. When she’s not crafting digital marketing strategies for her clients, she’s exploring the city’s art galleries, attending workshops, or participating in community events. On weekends, she enjoys taking photography classes or experimenting with new recipes at home.

Personality

Loyal
Frickle
Introvert
Extravert
Analytical
Creative

Goals

  • Stay updated on the latest marketing trends
  • Balance career with personal well-being
  • Discover courses that enhance both creative and technical skills

Motivation

  • Advance her career by acquiring in-demand skills
  • Gain a competitive edge in the digital space
  • Stay inspired by new ideas and perspectives
  • Pursue personal growth

 

Needs

  • Quick access to short, skill-focused courses
  • Interactive lessons that encourage learning
  • Customizable learning paths that fit into her busy schedule.

Frustration

  • Struggles to find courses that blend creativity with technical knowledge.
  • Finds it challenging to carve out dedicated time for learning amid a busy schedule.

 

User persona of CourseHub
User persona of CourseHub 1
Digital Marketing Strategist

Age:28

Status:Single

Location:New York, NY

Proactive
Organized
Empathetic
Ambitious

Biography

User persona of CourseHub 2 thrives in the fast-paced environment of the advertising world. When she’s not crafting digital marketing strategies for her clients, she’s exploring the city’s art galleries, attending workshops, or participating in community events. On weekends, she enjoys taking photography classes or experimenting with new recipes at home.

Personality

Loyal
Frickle
Introvert
Extravert
Analytical
Creative

Goals

  • Stay updated on the latest marketing trends
  • Balance career with personal well-being
  • Discover courses that enhance both creative and technical skills

Motivation

  • Advance her career by acquiring in-demand skills
  • Gain a competitive edge in the digital space
  • Stay inspired by new ideas and perspectives
  • Pursue personal growth

 

Needs

  • Quick access to short, skill-focused courses
  • Interactive lessons that encourage learning
  • Customizable learning paths that fit into her busy schedule.

Frustration

  • Struggles to find courses that blend creativity with technical knowledge.
  • Finds it challenging to carve out dedicated time for learning amid a busy schedule.

 

User journey map

Entice Enter Engage Exit Entend

Touch Points

  • Word of mouth
  • Social Media Ads
  • Blog Posts and Articles
  • Google
  • App Store Listings
  • Email
  • Sign Up form
  • Home page
  • Courses
  • Stories
  • Email
  • Performance evaluation
  • Support Chat
  • Feedback gathering
  • Word of mouth
  • Social networks
  • Reviews sites
  • Invitations in app
ResearchSign UpApplication usageAchievementsShare experience

User goals

  • Find the best learning platform that meets their needs
  • Sign up with ease
  • Explore course features and enroll
  • Get notifications on course updates
  • Share learning experience
  • Explore options and research course topics
  • Customize account preferences
  • Access support if needed
  • Track learning progress
  • Get personalized course suggestions
  • Earn certificates or rewards
  • Get community benefits

User questions

  • How can I improve my skills with this app?
  • How long does it take to start?
  • What’s the sign-up process?
  • What are the features?
  • What are the top courses for my career?
  • Which topics are most relevant to my goals?
  • What information do I need to provide?
  • How can I track my learning progress?
  • How do I access certificates?
  • How can I bookmark courses?
  • How can I find out about updates and new features?
  • How can I get support?
  • How do I access certificates?
  • What are the community benefits?

Solutions

  • Reviews
  • Testimonials
  • Targeted ads
  • Simplified registration process
  • Personalized onboarding experience
  • Personalized course recommendations
  • Advanced filtering and search for courses
  • Loyalty rewards or badges
  • Content marketing
  • Quick and easy course enrollment
  • Push notifications for course updates
  • 24/7 live support
  • Easy certificate download
  • Progress reports
  • Invitations to special events
Entice Enter

Touch Points

  • Word of mouth
  • Social Media Ads
  • Blog Posts and Articles
  • Google
  • App Store Listings
  • Email
  • Sign Up form
Research Sign Up

User goals

  • Find the best learning platform that meets their needs
  • Sign up with ease
  • Explore course features and enroll

User questions

  • How can I improve my skills with this app?
  • How long does it take to start?
  • What’s the sign-up process?
  • What are the features?

Solutions

  • Reviews
  • Testimonials
  • Targeted ads
  • Simplified registration process
  • Personalized onboarding experience
Engage

Touch Points

  • Home page
  • Courses
  • Stories
  • Email
Application usage

User goals

  • Get notifications on course updates
  • Share learning experience
  • Explore options and research course topics
  • Customize account preferences

User questions

  • What are the top courses for my career?
  • Which topics are most relevant to my goals?
  • What information do I need to provide?
  • How can I track my learning progress?
  • How do I access certificates?
  • How can I bookmark courses?

Solutions

  • Personalized course recommendations
  • Advanced filtering and search for courses
  • Loyalty rewards or badges
  • Content marketing
  • Quick and easy course enrollment
Exit Entend

Touch Points

  • Performance evaluation
  • Support Chat
  • Feedback gathering
  • Word of mouth
  • Social networks
  • Reviews sites
  • Invitations in app
Achievements Share experience

User goals

  • Access support if needed
  • Track learning progress
  • Get personalized course suggestions
  • Earn certificates or rewards
  • Get community benefits

User questions

  • How can I find out about updates and new features?
  • How can I get support?
  • How do I access certificates?
  • What are the community benefits?

Solutions

  • Push notifications for course updates
  • 24/7 live support
  • Easy certificate download
  • Progress reports
  • Invitations to special events

Functionality

With an expanded selection of features, CourseHub needed them to be designed for more user engagement and better experience, so we came up with the following.

Innovative design

In order to deliver an enjoyable experience across the platform, we developed a thorough UX/UI design for both the instructor admin panel as well as the user interface. Limeup installed a strong CMS to preserve flexibility and adaptability, which allows it to react rapidly to new requirements.

To further improve CourseHub accessibility and appeal, an adaptive design was also created to provide optimal use on PCs and mobile devices. It maintains a consistent and user-friendly experience regardless of the device being used.

Innovative design

Enhanced course management and interactive learning

With the implementation of the course management system, teachers now have the ability to effortlessly add new courses, adjust prices, manage discounts and track student progress — all in one place.

The integrated payment systems provide users with secure and fast transactions. Additionally, the interactive features, including forums, chats and video conferences, have significantly improved the way learners and teachers connect, fostering a more engaging learning environment.

Enhanced course management and interactive learning

All-thought-out learning flow

The well-planned learning flow of CourseHub indicates that consumers may breeze through each step of their educational journey. The clear and simple design makes everything from onboarding to continued involvement go without a hitch. Learners may securely maneuver their learning experience, avoiding any hiccups and maintaining levels of engagement.

All thought out learning flow

More success cases

View Case arrow-grey
graduation cap icon Edtech
Inventor
usa-flug USA
Built an advanced CRM system for an international network of educational institutions
View Case arrow-grey
Custom CRM design and development
Learn more arrow-grey
graduation cap icon Edtech
Koto English
united-kingdom-flag UK
Designed and developed a web and mobile app that makes learning English fun
Learn more arrow-grey
Educational app design and development for Koto English

Create your product with us

Have a brilliant idea in mind? We know what to do next.